申论大纲是公务员考试申论科目的命题导向,也是考生复习备考的权威依据,考生可依照大纲的具体要求制订复习计划,有针对性地备考。那么,今年的大纲有什么特别之处呢,考生们又该如何制定备考计划呢,中公教育专家在此进行指点。》》点击查看2015下半年重庆公务员考试申论大纲原文
一、大纲内容解读
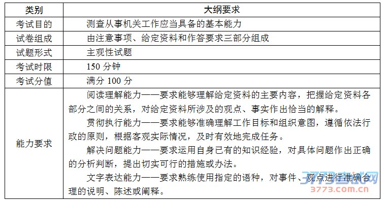
2015年下半年重庆市公务员考试大纲·申论部分摘要

2015年下半年重庆市考大纲与上半年大纲要求一字未变,规定的申论考试时间依旧保持在150分钟,考试分值为100分,能力要求仍为四大能力。这充分表明,重庆市考的申论题目命制历经摸索已经形成了科学的体系,考生如果想脱颖而出,必须准确了解历年真题的特点,有针对性地加强复习。
(一)科学性
重庆市申论考试更具科学性。重庆市公务员公共科目笔试内容分为行政职业能力测验和申论两个部分,行政职业能力测验为客观性试题,申论为主观性试题,这从根本上决定申论相较行测而言,难度更高。申论是一个主观性极强的笔试科目,2015年重庆市考申论时间依旧保持在150分钟,150分钟内回答三道大题,作答字数在2000~2200字,时间并不充裕,这就需要考生快速思考和作答,考验了考生思维的敏捷性和对材料把握的准确程度。这样更利于提高考试区分度,体现出了重庆市公务员考试命题的科学性。
(二)稳定性
对比2015年上半年和2015年下半年重庆市录用公务员公共科目考试大纲,可以发现其中申论部分内容一字未改,这说明重庆公务员考试申论科目经过多年发展,已经趋于稳定和成熟,命题的方向和侧重点也有一定的规律可循。
重庆市考大纲明确提出:“申论是测查从事机关工作应当具备的基本能力的考试科目。申论试卷由注意事项、给定资料和作答要求三部分组成。申论考试主要测查报考者的阅读理解能力、贯彻执行能力、解决问题能力和文字表达能力。”这说明给定资料就是能力考查的载体,是考生作答的依据。考生一定要深刻理解和吃透给定资料,在作答时,要以给定资料为依据,保证答案要点绝大部分源自给定资料,决不能脱离资料自说自话。
中公教育专家建议考生仔细研读近几年重庆公务员考试的申论真题,熟悉命题所选择的领域和问题设置方式,根据总结出的规律有针对性地备考。
二、大纲能力解读
大纲依旧强调“申论是测查从事机关工作应当具备的基本能力的考试科目”,可见申论仍是能力与素质并重的考试。文案工作所需的四大能力是每位公务员从事机关工作不可或缺的,考生备考时首先要对这些能力进行深入理解。
(一)阅读理解能力
》》点击查看申论阅读理解相关技巧
“阅读理解能力要求要求能够理解给定资料的主要内容,把握给定资料各部分之间的关系,对给定资料所涉及的观点、事实作出恰当的解释。”
阅读理解能力是作答各类题型的基本能力。考生的阅读理解能力应达到如下要求:
第一,准确理解。即能够理解给定资料的内容、含义及各部分的关系。
2015上半年重庆市考申论第一题要求“根据‘给定资料1’,概括‘创客运动’在中国迅猛发展所产生的积极效果”,考生只有全面掌握给定资料1的内容,同时准确理解“创客运动”给我国工业体系和经济发展带来的重要机遇,才能准确概括出积极效果。
第二,二次概括。》》点击查看申论概括技巧 即在完成对要点的基本概括后,再次对要点分类归纳,以此来准确领悟命题人设置题目的意图。
所谓“二次概括”就是指首先对资料反映的原因(问题、影响等)加以概括,继而按照原因(问题、影响等)性质进行分类总结。例如,2015年,某地公务员考试申论试卷中,曾有题目要求考生“根据‘给定资料4’,请分析导致钱某‘心情颇为复杂’的社会原因”,本题作答范围是“给定资料4”,资料包含的要点繁杂,需要我们首先对导致钱某“心情颇为复杂”的社会原因进行归纳,继而按照原因类型分别概述。随着申论考试的不断发展和完善,对阅读理解能力的考查难度也在与日俱增,考生如果不能掌握二次概括的能力,就难以准确概括出答案。
(二)贯彻执行能力
》》点击查看贯彻执行题作答技巧
贯彻执行能力贴近实际,近几年重庆市考对这一能力愈加重视,通常以应用文写作题为载体考查该能力,且考查比重有增无减。考生在作答时要注意以下两点:
第一,根据身份和文种确定内容。首先,身份定位不同,决定了只能范围、可采取措施和语言风格的不同。例如,2015年上半年重庆申论试卷第二题要求根据“给定资料3”根据“给定资料3”,假设你是一名社区工作者,资料中反映的事例都发生在你所工作的××社区内,请你以“社区新风尚”为主题,给社区网站写一篇新闻稿,可以推出作答者身份为“一名社区工作者”,因此所使用的语言必须规范且通俗易懂。其次,不同的文种,答案具体内容也不相同。例如,2014国考省级试卷第三题考查的“发言稿”与2013国考省级试卷第四题考查的“网站宣传短文”,在作答方法、行文结构上就大不相同。
第二,作答架构清晰。架构清晰是指作答要有清晰的脉络和合理的逻辑。考生在作答之前要先弄清楚解答的思路,要从材料的整体出发、大局出发,高屋建瓴地把握材料的主题和思想,统筹安排,然后脉络清晰、逻辑合理地把内容表述出来。例如,2010国考省级试卷第三题要求“草拟一份《关于将半岛蓝色经济区纳入国家发展战略的报告》的内容要点”,就需要考生从“背景材料介绍—重要性/问题/原因分析—提出可行方案”(是什么—为什么—怎么做)三方面按次序作答,否则会被扣去结构分。
(三)解决问题能力
“解决问题能力要求运用自身已有的知识经验,对具体问题作出正确的分析判断,提出切实可行的措施或办法。”
在重庆市公务员考试的能力要求中,明确提出要考查“解决问题能力”,要求考生具备从复杂资料中抽丝剥茧发现问题,继而提出解决问题方法的能力。
》》点击查看申论如何提出对策
下面重点讲解决问题能力应掌握的要求:
第一,角度正确。解决问题时,考生要明确自身立场,一般题干未明确说明时,均应以“政府角度”作答,即思考作为政府工作人员,会如何着手解决问题。如果题干明确限定身份,考生便可按照题干要求转换身份,提出解决方案。
第二,对策具体。申论考试切忌使用对策模板,或提出“假、大、空”一类令阅卷者深恶痛绝的对策,一定要保证对策的具体可行、切合实际。
(四)文字表达能力
》》点击查看申论作文技巧
“文字表达能力要求熟练使用指定的语种,对事件、观点进行准确合理的说明、陈述或阐释。”
文字表达能力最能体现考生的文案工作能力,考生务必重视对该能力的训练。
第一,简洁流畅。由于申论考试有严格的字数要求,考生必须保证用语简洁,这不仅能节省作答字数,也可以向阅卷者展现考生的逻辑思维能力及语言把控能力。申论文章论述题均会出现“语言畅达”或“语言流畅”的要求,因此考生要恰当组织语言,保证作答语句通畅。
第二,规范生动。规范指考生应避免使用口语、网络用语,而应使用书面语、机关常用语、惯用语,以求达到大纲要求。在规范的基础上,考生应使用恰当的修辞手法、名言警句或者典型事例,为作答增添文采。